认证资讯

联系方式

行业资讯
SRRC认证、型号核准认证
行业资讯 2019-03-06 10:21
 
SRRC认证、型号核准认证(图1)

一、SRRC认证简介
SRRC为国家无线电管理委员会State Radio Regulatory Commission of the People’s Republic of China SRMC认证(又称SRRC认证)自1999年6月1日起,中国信息产业部强制规定,所有在中国境内销售及使用的无线电组件产品,必须取得无线电型号的核准认证。前身为国家无线电管理委员会的中国国家无线电监测中心为目前中国大陆唯一获得授权可测试及认证无线电型号核准规定的机构。
目前,中国已针对不同类别的无线电发射设备订定特殊的频率范围,且并非所有频率皆得以在中国合法使用。换句话说,所有在其境内销售或使用的无线电发射设备会规定不同的频率。此外,申请者必须注意某些无线电发射设备的规定范畴,不但要申请「无线电型号核准认证」,同时也必须申请中国强制认证(CCC)或进网许可证(MII)的核准。

早在2017年工信部就发出了关于调整SRRC申请的一些细则内容,大家最关心的应该就是申请费减免的调整。930日工信部发布201847号公告型号核准将在20181015日起由工信部统一委托开展。
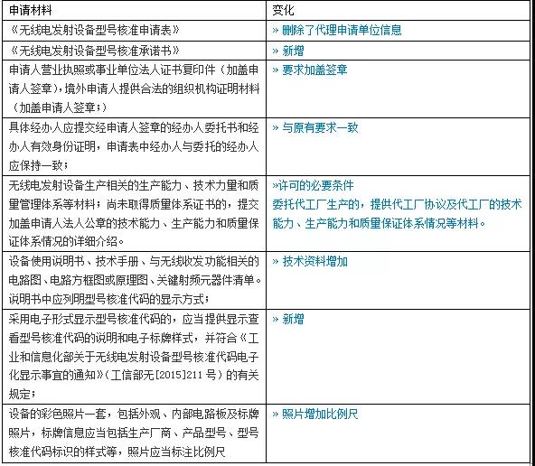
二、需要准备的资料

SRRC认证、型号核准认证(图2)
三、最新申请流程:由工信部直接委托检测机构测试


变化前:申请人直接送样检测机构受检取得报告后,登录型号核准受理网提交报告及申请材料进行核准发证。


变化后:申请人登录型号核准受理网提交材料申请,形式核审通过受理后工信部委托检测机构,由检测机构测试并提交报告,工信部审核申请材料及技术结果后核准发证。


SRRC认证、型号核准认证(图3)

四、SRRC认证申请费用
国家测试费全免,但是只有一次重测机会,如果测试不过12个月内不能在申请。

五、SRRC申请周期
常规无线产品在测试顺利,申请周期为:6-8周

详情请致电我司